新闻资讯

News & information

破解学校内控困局:以全流程闭环管理实现合规与效能双提升

发布时间:2025-12-26     发布:     人气:
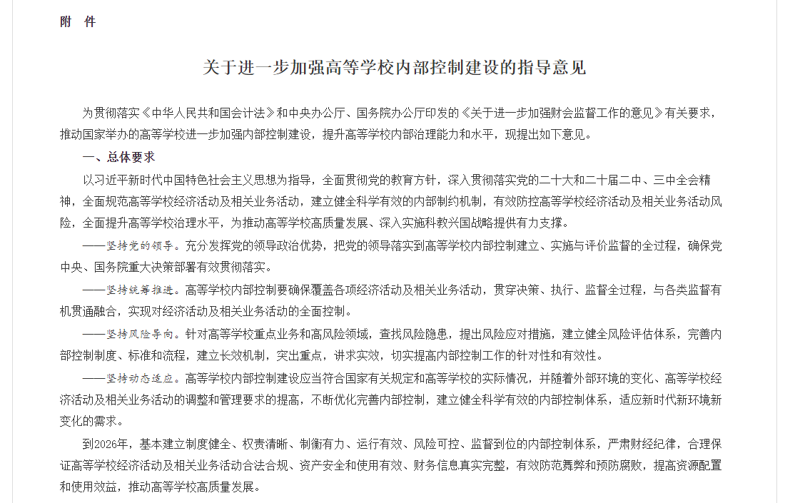
当前,学校内控管理已进入政策驱动的规范化发展新阶段,多项重磅政策为其提供了明确指引:财政部、教育部联合印发的《关于进一步加强高等学校内部控制建设的指导意见》明确要求到2026年基本建立制度健全、权责清晰、风险可控的内控体系,聚焦预算管理、采购管理、资产管理等重点领域强化风险防控与流程规范

4c59db835b32f6b96e7a9df40866fae6.png
3783abc4ad83a98e04b91fb48aea1f4f.png
财政部最新发布的《行政事业单位内部控制评价办法》(2026年1月1日起实施)则构建了单位自评、部门复核、财政监督的三级联动评价体系,将评价结果与预算安排、干部考核直接挂钩,推动内控从“有没有”向“好不好、管不管用”提质增效。
a3a6de033302f2a526b738dc1193af78.png
在此政策背景下,学校内控管理作为保障经济活动合规、提升资金使用效能的核心抓手,其重要性愈发凸显,但实践中不少学校仍面临预算与业务脱节、资金管控乏力等诸多痛点,制约了管理规范化水平的提升。华邦软件专业视角出发,拆解学校内控管理的核心逻辑,提出全流程闭环管理思路,为破解内控困局提供可行路径。
一、内控的本质是经济活动的全流程价值管控
学校内控的核心主线并非单纯的“财务管控”,而是以采购、报销、薪酬发放、资产管理等经济活动为核心,实现“合规可控”与“效能提升”的双重目标。前者要求资金使用全程留痕、有据可查,杜绝超支、虚报等违规情形;后者则聚焦资金使用价值,确保每一笔经费都能为教学、科研、管理等核心工作提供有效支撑。
当前学校内控普遍存在认知误区:将内控等同于“事后审核”,忽视业务源头管控;把项目库建设简化为预算前置版本,导致业务与资金配置脱节;各环节管理碎片化,采购、合同、支付等流程缺乏有效联动,最终引发一系列管理痛点。
二、痛点直击:学校内控管理的六大核心难题
1.  业务与预算脱节,资金配置盲目:项目立项缺乏严谨的业务可行性论证,仅以预算额度为核心,导致资金投向与学校发展需求不匹配,出现“重预算、轻实效”的现象。
2.  预算管控乏力,超支风险突出:预算下达后缺乏动态监管机制,各类支出标准不统一,无预算、超预算支出风险频发,财务审核压力巨大。
3.  报销流程繁琐,合规性难保障:报销标准不透明,审批环节缺乏资金信息支撑,重点费用无前置管控,易出现超标报销、无依据报销等问题。
4.  采购合同脱节,付款风险暗藏:采购与合同签订、预算执行缺乏强制关联,易出现无依据签约、重复付款、超额付款等漏洞。
5.  审计追溯困难,工作效率低下:传统纸质单据管理模式下,业务流程资料分散,跨年度、跨项目审计需耗费大量精力梳理核对,合规性验证成本高。
6.  绩效评估模糊,资金效能难衡量:缺乏全流程资金使用跟踪机制,绩效评价依赖人工统计,难以精准评估经费使用实效,无法有效倒逼资金使用效率提升。
三、破局思路:全流程闭环内控管理的六大核心举措
(一)厘清项目库逻辑:以业务为先导,实现预算与业务精准匹配
打破“项目库=预算前置版”的认知误区确立“业务先行、预算跟进”的核心原则。项目入库前需完成完整的业务可行性论证,明确项目开展的必要性、实施路径,再基于业务需求细化资金测算;只有通过可行性评估的项目,方可纳入预算编制范围。通过业务与预算的前置绑定,从源头确保资金配置贴合学校发展实际,避免盲目立项与资金浪费。
f949f4463b88a5797b4f1fc3c9a90e97.png
(二)构建预算双线管控:预警+强控双重保障,杜绝资金风险
严格遵循财政“两上两下”制度流程,规范预算编制与审批环节。预算下达后,建立“预警线+强控线”双线管控机制:对各预算科目设定动态预警阈值(如经费使用达80%触发预警),提前把控支出节奏;设定强控阈值,一旦超支总额触及阈值,系统自动拦截支付流程,从源头杜绝无预算、超预算支出。同时,实现预算执行进度实时可视化,支持一键追溯原始单据,确保资金流向清晰可查。
47172fb21be6b0a3f41f4546b4c92fce.png
(三)推行报销前置管控:标准内置+资金可视,提升审批效率
实施“申请前置”制度,对采购大型教学设备等重点管控费用,强制要求事前申请,未完成申请流程的不予支出,从源头保障事项合规。针对差旅费等常规费用,内置党政机关统一报销标准,超限额自动阻断流程;审批环节同步展示对应预算余额、已支出金额,为审批决策提供精准资金依据,提升审批科学性与效率。
e9cfdc11778109a9e1e6285cec37e369.png
(四)强化采购合同联动:全流程关联,规避付款风险
建立采购、合同、预算、支付全流程联动机制:合同签订时强制关联对应预算额度与采购记录,无合法依据的合同无法完成签订;款项支付环节,系统自动核算合同总金额、已付金额、未付金额,精准把控付款节奏,从技术层面彻底杜绝重复付款、超额付款等问题。
4c60f2927039941eddbb5b95e48e4386.png
(五)打造审计闭环:全流程留痕,降低合规验证成本
依托内控管理平台构建全业务流程闭环实现项目从立项、预算编制、支出执行到项目收尾的全环节痕迹化管理。管控规则内嵌于流程之中,审计人员可直接通过平台追溯各环节合规依据,无需手动梳理分散单据,大幅提升审计效率,降低合规验证成本。
(六)落地全流程绩效管理:以实效为导向,提升资金价值
将绩效管理贯穿内控全流程,通过系统全维度跟踪资金使用轨迹,结合量化指标与定性分析,精准评估各部门经费使用实效——重点考核资金是否达成预期目标、是否为教学科研管理提供有效支撑。系统自动生成绩效考核数据与评估报告,无需人工统计,既保障了绩效评价的精准性,又能倒逼各部门提升资金使用效率,实现“每一分钱都花在刀刃上”。
四、核心价值:从合规管控到价值提升的进阶
全流程闭环内控管理模式,不仅解决了学校内控的传统痛点,更实现了管理价值的进阶一方面,通过流程规范化、管控智能化,大幅降低合规风险,减轻财务、审计等部门的工作压力;另一方面,通过业务与预算的精准匹配、全流程绩效追踪,推动资金使用从“合规可控”向“高效增值”转变,为学校教育事业高质量发展提供坚实的资金保障与管理支撑。
内控不是约束,而是学校规范发展的“压舱石”与“助推器”。通过构建全流程闭环的内控管理体系,破解传统管理痛点,方能实现资金使用的合规性与效能性双提升,为学校长远发展筑牢根基。

华邦软件已针对学校内控管理需求做好全面准备,若您想深入了解相关解决方案或体验系统功能,欢迎随时联系咨询。